I/O模型详解
什么是I/O?
I/O(Input/Outpu) 即输入/输出 。
我们先从计算机结构的角度来解读一下 I/O。
根据冯.诺依曼结构,计算机结构分为 5 大部分:运算器、控制器、存储器、输入设备、输出设备。

输入设备(比如键盘)和输出设备(比如显示器)都属于外部设备。网卡、硬盘这种既可以属于输入设备,也可以属于输出设备。
输入设备向计算机输入数据,输出设备接收计算机输出的数据。
从计算机结构的视角来看的话, I/O 描述了计算机系统与外部设备之间通信的过程。
我们再先从应用程序的角度来解读一下 I/O。
根据大学里学到的操作系统相关的知识:为了保证操作系统的稳定性和安全性,一个进程的地址空间划分为用户空间(User space) 和 内核空间(Kernel space ) 。
像我们平常运行的应用程序都是运行在用户空间,只有内核空间才能进行系统态级别的资源有关的操作,比如文件管理、进程通信、内存管理等等。也就是说,我们想要进行 IO 操作,一定是要依赖内核空间的能力。
并且,用户空间的程序不能直接访问内核空间。
当想要执行 IO 操作时,由于没有执行这些操作的权限,只能发起系统调用请求操作系统帮忙完成。
因此,用户进程想要执行 IO 操作的话,必须通过系统调用来间接访问内核空间
我们在平常开发过程中接触最多的就是磁盘 IO(读写文件) 和网络 IO(网络请求和响应)。
从应用程序的视角来看的话,我们的应用程序对操作系统的内核发起 IO 调用(系统调用),操作系统负责的内核执行具体的 IO 操作。也就是说,我们的应用程序实际上只是发起了 IO 操作的调用而已,具体 IO 的执行是由操作系统的内核来完成的。
当应用程序发起 I/O 调用后,会经历两个步骤:
1.内核等待 I/O 设备准备好数据
2.内核将数据从内核空间拷贝到用户空间。
有哪些常见的 IO 模型?
UNIX 系统下, IO 模型一共有 5 种: 同步阻塞 I/O、同步非阻塞 I/O、I/O 多路复用、信号驱动 I/O 和异步 I/O。
Java中常见的I/O模型
BIO(Blocking I/O)
BIO 属于同步阻塞 IO 模型 。
同步阻塞 IO 模型中,应用程序发起 read 调用后,会一直阻塞,直到内核把数据拷贝到用户空间。

在客户端连接数量不高的情况下,是没问题的。但是,当面对十万甚至百万级连接的时候,传统的 BIO 模型是无能为力的。因此,我们需要一种更高效的 I/O 处理模型来应对更高的并发量。
NIO(Non-blocking/New I/O)
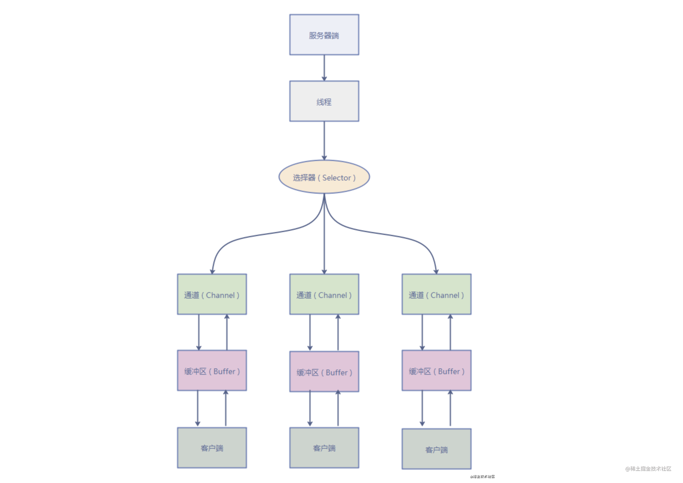
Java 中的 NIO 于 Java 1.4 中引入,对应 java.nio 包,提供了Channel, Selector,Buffer 等抽象。NIO 中的 N 可以理解为 Non-blocking,不单纯是 New。它是支持面向缓冲的,基于通道的 I/O 操作方法。 对于高负载、高并发的(网络)应用,应使用 NIO 。
Java 中的 NIO 可以看作是** I/O 多路复用模型**。也有很多人认为,Java 中的 NIO 属于同步非阻塞 IO 模型。
我们先来看看同步非阻塞 IO 模型。

同步非阻塞 IO 模型中,应用程序会一直发起 read 调用,等待数据从内核空间拷贝到用户空间的这段时间里,线程依然是阻塞的,直到在内核把数据拷贝到用户空间。
相比于同步阻塞 IO 模型,同步非阻塞 IO 模型确实有了很大改进。通过轮询操作,避免了一直阻塞。
但是,这种 IO 模型同样存在问题:应用程序不断进行 I/O 系统调用轮询数据是否已经准备好的过程是十分消耗 CPU 资源的。
这个时候,I/O 多路复用模型就有了明显的优势。

IO 多路复用模型中,线程首先发起 select 调用,询问内核数据是否准备就绪,等内核把数据准备好了,用户线程再发起 read 调用。read 调用的过程(数据从内核空间 -> 用户空间)还是阻塞的。
IO 多路复用模型,通过减少无效的系统调用,减少了对 CPU 资源的消耗。
Java 中的 NIO ,有一个非常重要的选择器 ( Selector ) 的概念,也可以被称为 多路复用器。通过它,只需要一个线程便可以管理多个客户端连接。当客户端数据到了之后,才会为其服务。

AIO (Asynchronous I/O)
AIO 也就是 NIO 2。Java 7 中引入了 NIO 的改进版 NIO 2,它是异步 IO 模型。
异步 IO 是基于事件和回调机制实现的,也就是应用操作之后会直接返回,不会堵塞在那里,当后台处理完成,操作系统会通知相应的线程进行后续的操作。

目前来说 AIO 的应用还不是很广泛。Netty 之前也尝试使用过 AIO,不过又放弃了。这是因为,Netty 使用了 AIO 之后,在 Linux 系统上的性能并没有多少提升。
最后,来一张图,简单总结一下 Java 中的 BIO、NIO、AIO。

